99979万彩网

欢迎光临浙江新瑞特钢有限公司!
服务热线:188-5782-5678

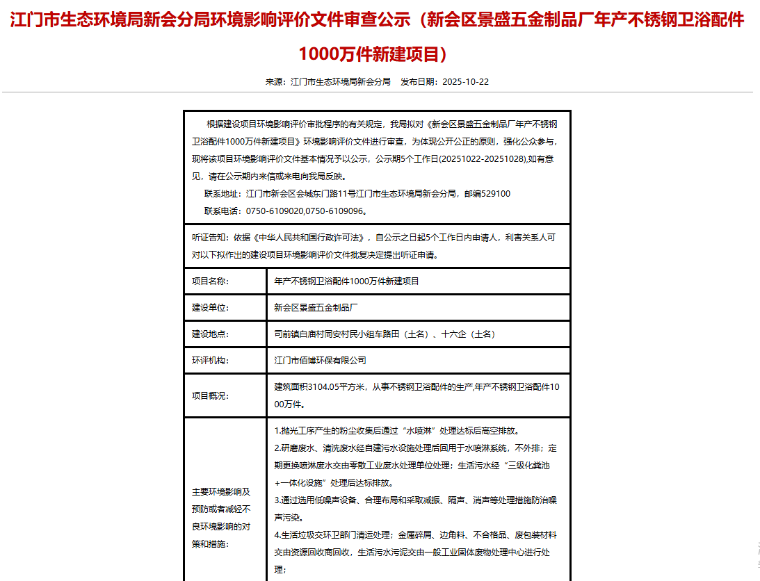
景盛五金制品厂年产1000万不锈钢卫浴配件新建项目环评获审查公示

时间:10/23/2025 9:27:19 AM

2025年10月22日,江门市生态环境局新会分局就新会区景盛五金制品厂年产不锈钢卫浴配件1000万件新建项目环境影响评价文件进行审查公示,公示期:5个工作日。

(来源:江门市生态环境局新会分局)

声明:

以上内容转载自51不锈钢网,如有侵权请告知删除。


地址:丽水市松阳县江南工业区松青路14-16号
电话:0578-8077888、8918555
传真:0578-8912345
联系人:王经理 188-5782-5678
网址:http://hk-wjs.com